- 28圈简介 - 向导致辞
- 企业实力- 经典案例
- 相助同伴 - 生长历程
会见 效劳中心
- 公司资讯 - 品牌活动
- 行业动态 - 28圈期刊
- 视频专区 - 媒体看28圈
- 加盟28圈
- 下载中心 - 防伪盘问
- 售后效劳 - 留言反响
- 供销平台
- 公司治理 - 信息披露
- 股权结构
- 投资者接待 - 投资者留言
- 投资者互动
- 校园招聘 - 社会招聘
- 人才生长 - 薪酬福利
- 联系28圈
- 焦点理念 - 管道哲学
- 七彩阳光 - 品牌活动
- 社会责任
English
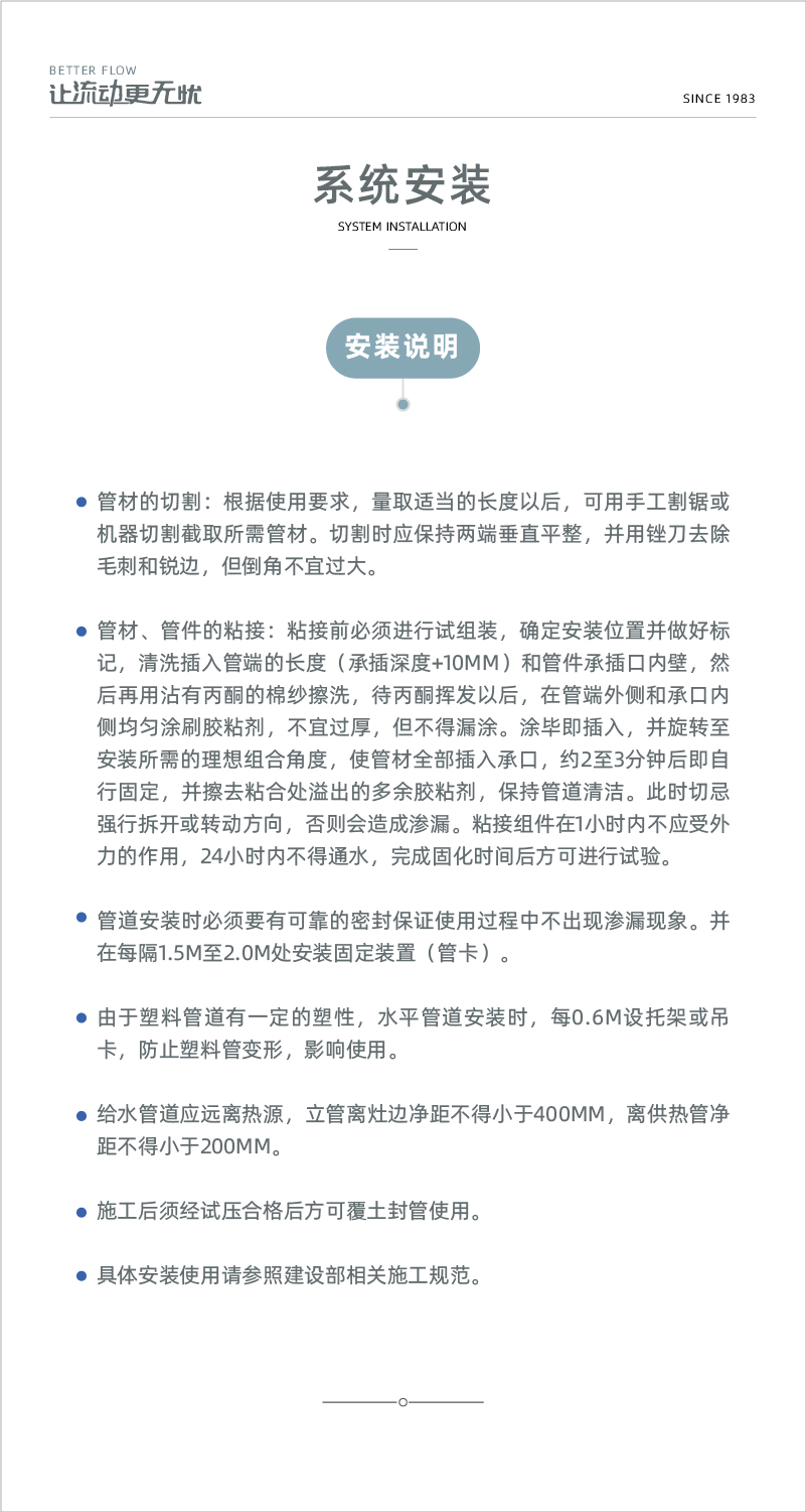
修建给水????
PVC-U给水管材管件